Skip to main content Skip to footer

BSS Risk Management Process

The Risk Management Process is the means for the BSS to apply its values and visions in identifying boat-related risks.

It is the route to ensuring that BSS risk management recommendations to Navigation and/or Harbour Authorities are not just ‘real’ and accepted, but that they are also appropriate, balanced, consistent and timely.

This web page represents the Fifth edition of the BSS ‘Risk Management Process’, (BSSQA020. January 2025)

Objectives

The RMP helps the BSS achieve its objectives namely to help reduce the risk to all visitors to the inland waterways and the waterways workforce, and to help protect adjacent property from risks related to the condition, equipment, and use of boats. Specifically, this means that:

  • the safety risks to boaters and others affected by their activities are as low as reasonably practicable
  • the risk of avoidable pollution from boats is minimised
  • the responsibilities of individual boat owners are recognised
  • when considering control measures account is taken of their effect on the benefits of the boating activity as experienced by the boater and the acceptability of the resultant risk to the Navigation and/or Harbour Authorities, the boat provider (where applicable), the boater and others not participating in the boating activity
  • key decisions are proportionate, risk-based and effective

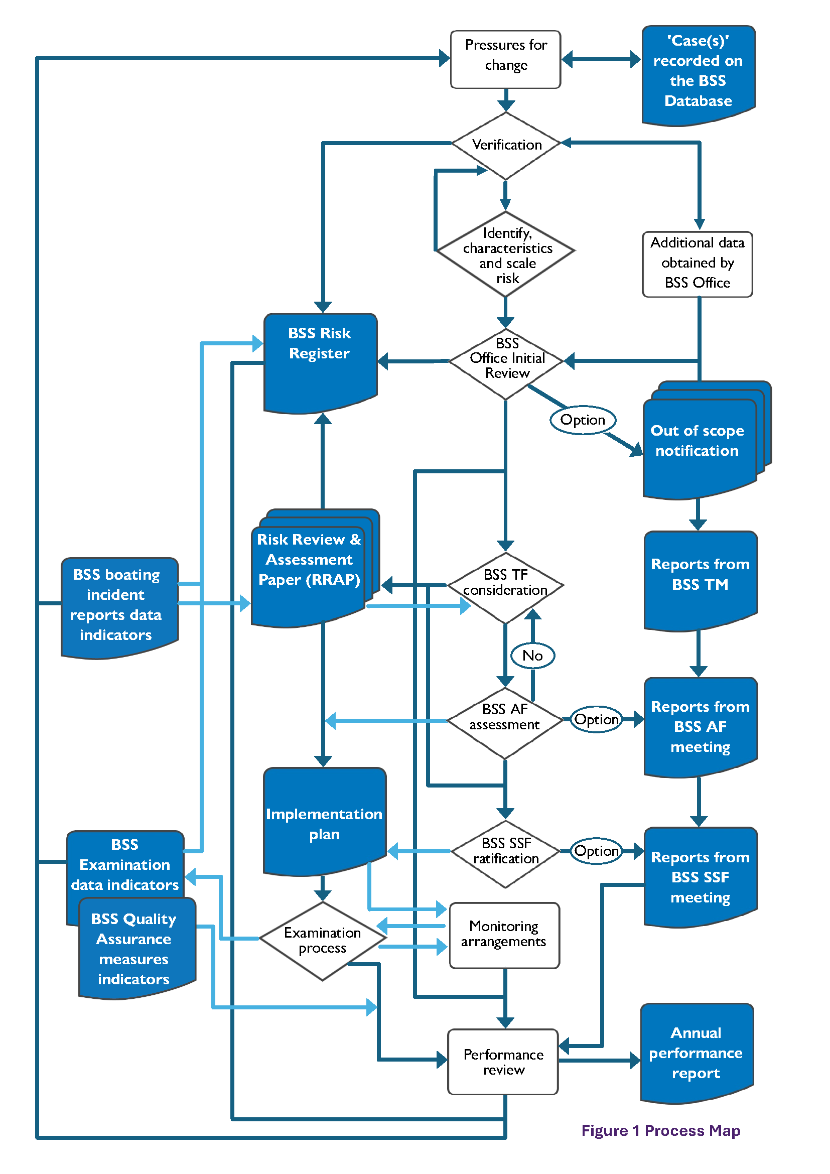
See Figure 1 for the map for the process.

The process is governed by the Directors who make extensive use of the broad range of knowledge, experience and expertise provided by the representatives of the associated organisations and professional bodies - BSSTF and BSSAF.

The overall process comprises the following principal sections:

  1. Identification of pressures for change
  2. BSSTF consideration and endorsement of a RRAP
  3. BSSAF assessment and endorsement of a RRAP
  4. Directors’ ratification
  5. Monitoring arrangements
  6. Examination programme
  7. Performance review

Each section has stages, and the BSS Office will identify staff members to be involved throughout this process.

The identified BSS staff member will be responsible for:

  • identifying, collecting, and verifying information provided to BSS
  • updating the Risk Register and formally collating risk assessments and risk recommendations

BSS General Manager is responsible for ownership of the process.

Click on this link for the pdf document with full details of the RMP.